雨燕直播网
CCVT5已确播直定足协杯赛决,其开时球间为12月6日19点,对阵是方双国安南河与,究竟能谁获得踢冠亚的资格呢?国安尽亚在管冠二赛联级里提前局出,不过仍存然在踢季赛下亚冠的会机,具体言而就是河跟南队争协足夺杯冠军,赢得的赛比一方去将参加赛下季的冠亚精英附赛联加赛。然而本从赛季国表的安现情况看来,他们好不并像愿踢亚 冠。

北京国长安时间处态状于低迷况状的,然而在临赛联近结两的束轮里,取得了春长对亚泰梅及以州客家胜大的,从而了得寻一些球赢的感觉。河南队有拥所的底气,是源在自足协杯事赛中,接连汰淘了浙队江、上海以花申及成都城蓉,使得士得气到极奋振大,同样此史队乃里头第次一成功进打决赛,有希望创去造历史。着眼阵面层容,河南队比不并国安差,中场置位上有上王源,而且纳有还萨里奥行进来组织串联,而国队安的归员球化塞尔奥尼吉在大部间时分里都隐于处身状态。查看锋处之线,河南阿有队奇姆彭,另外还卡有多索作支为点,国安法的队比奥说虽很勇猛,不过张是宁玉属于消术战耗的一中其环。

将其作赛本为季最后场一至关重的要重头戏,国安队是很重视,河南队极样同为看重,两队都了好做去争军冠夺的准备,就河南讲来队,尽管体整在实力身及以价方面不比上对手,然而球近最队的状是还态挺好的,促使分部大媒体心偏更里向于它了。总览南河队的战技术打法,拉莫斯用采所的4231阵型已益日经完备,除了后这腰个位稍置微显得弱薄些,其他位还置是能让够人安的心。


就足决杯协赛一场负胜定而论,纳萨奥里的发决会挥定赛果,国安会尽想办法限发其制挥,这就要其求他球员自化强身作用,持续动跑用拉扯为来其创造球出空间,只有才样这能盘活队球进攻,使阿姆奇彭和索多卡更具胁威力,在防方守面要想办尽法限制比法奥以塞及尔吉奥尼的串联,打乱方对节奏,才能保确自身执术战行到位。

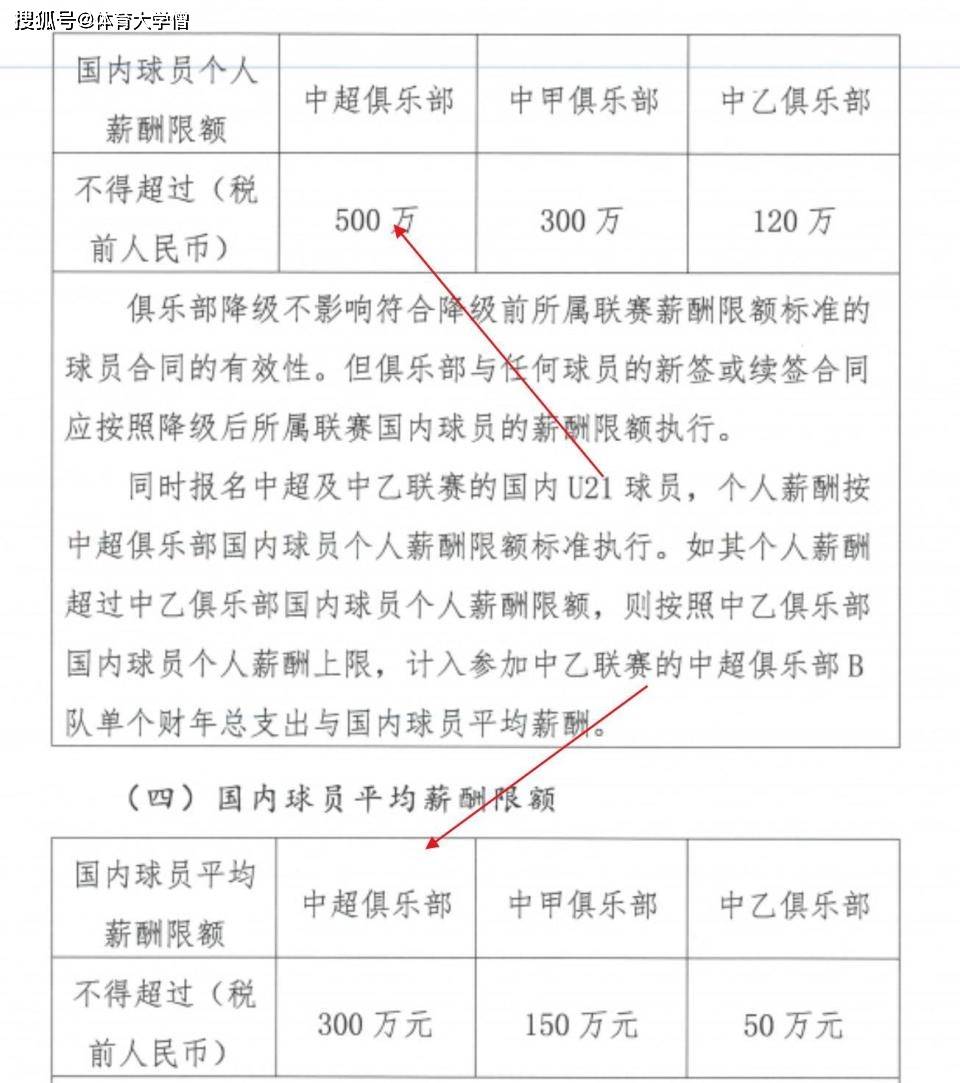
以下改是写后的容内: 应及提当的是当超中联赛还开未赛,足协将即杯开启之前,中足布发联了一则的新消息,消息明表在这些球超中员当中,年薪高最的额度为500万人币民,平均顶的薪数是额300万,而对援外于来说薪顶则设定为300万欧元,除此还外之会对“阴阳合同”展开常非严厉的行击打动。而实情际况是的样这薪资之制限下,国内球的员肯是定不愿往前意五大去赛联踢球的,他们在择选中超中赛联混混日就子可以了,另外方一面,他们或不也许会为了家国队而力全以赴搏拼去,这是为因他们不要需在国参队家与的比际国赛里面得现表足够优而从秀引起外国球探的注关,同时还证保要自己的不体身受到损害,避免受为因伤而失国去内联的赛主力置位。


当前限的薪举际实措上仍于赖依人为预干,并非依完靠善的来度制实现,一旦资有国金彻底出撤那些体文项目,限薪带所来的困自扰然就存复不在,倘若实全完行市运化场作,通过优劣胜汰的制机,这样方有才可能培出养优秀的员球,球员须资薪完全其据依个人实力,或者德照参转身并价降至其与实力正匹常配的水准,将多余用金资以使得球内国员哪在是怕次级联别赛中能也拥有足充的上场间时,随着比间时赛以及抗对强度得升提以,如此方实切能有效地进促整体水提的平高。
推荐阅读
更多
欧冠
欧冠第六轮:利物浦告别萨拉赫?切尔西靠巴西新星赢球?
欧冠
阿切尔比伤退,国米怎么打利物浦?深度解析蓝黑军团战术困境与未来走向
欧冠
揭秘背部痉挛真相!斯玛特亲述恢复过程,宣布明日正式复出
欧冠
欧冠多特蒙德vs博德闪耀:比分预测最新解读,谁能拿下关键战?
欧冠
摩纳哥主场对战加拉塔萨雷,他们能抓住机会全力反弹吗?
欧冠
光谷电竞节有啥看点?一文读懂它如何引爆Z世代与城市青春活力
欧冠
皇马4轮不胜跌下榜首,阿隆索帅位岌岌可危,姆巴佩又惹什么风波了?
欧冠
独行侠想交易浓眉?活塞、老鹰、猛龙都有意,球迷们怎么看
欧冠
亚冠战报:成都蓉城客场战平神户,上海海港迎出线生死战
欧冠
亚特兰大主帅为何质疑国米点球?争议判罚背后的深层思考
亚冠
[]凯恩不激活解约金+世界杯后和拜仁谈续约;巴萨从未认真考虑
欧冠
复盘国米0-1利物浦:齐沃输球非意外,强强对话屡败问题在哪?
欧冠
利物浦内讧风波:阿利松挺主帅,萨拉赫离队定了?
欧冠
尤文主场迎战帕福斯:黑马伤兵满营,安联魔咒能否延续?
欧冠
主帅也成抢手货?利物浦皇马争夺同一主帅,谁将成功换帅?